Skip to main content
OphEd
Username or e-mail
*
Password
*
Request new password
Main menu
Content
Residency Manual
Videos
Clinical Pathways
Web Links
Guerrilla Eye Service
Surgical Training Curriculum
Rotation Schedule 2025-2026
Current Call Schedule
Forums
Events
Contact Us
Neuro-ophthalmology
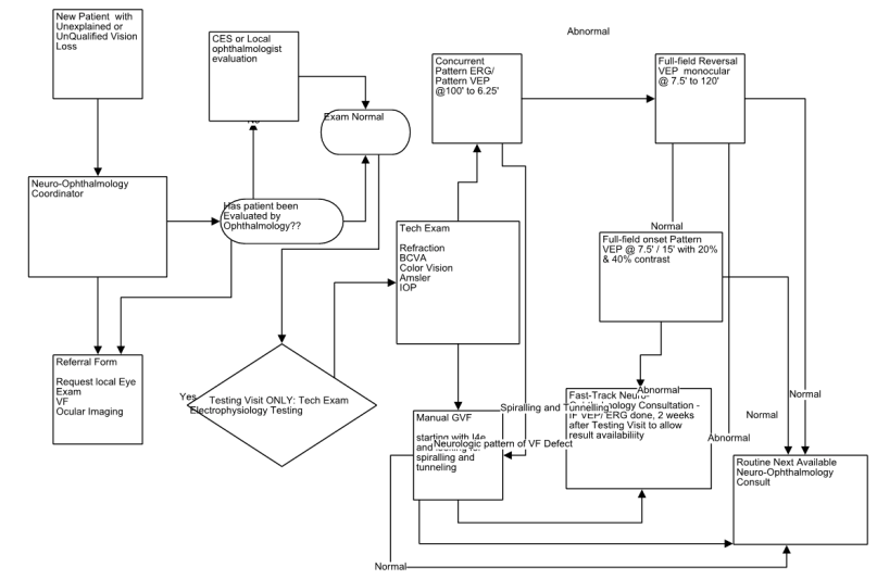
Unexplained Visual Loss
Unexplained Visual Loss
https://staging.ophed.net/system/files/Unexplained%20Vision%20Loss.pdf